车规集成电路可靠性验证
包含车规元器件可靠性验证(AEC)、板阶(BLR) 车电可靠性验证、车规模组/PCB可靠性验证。
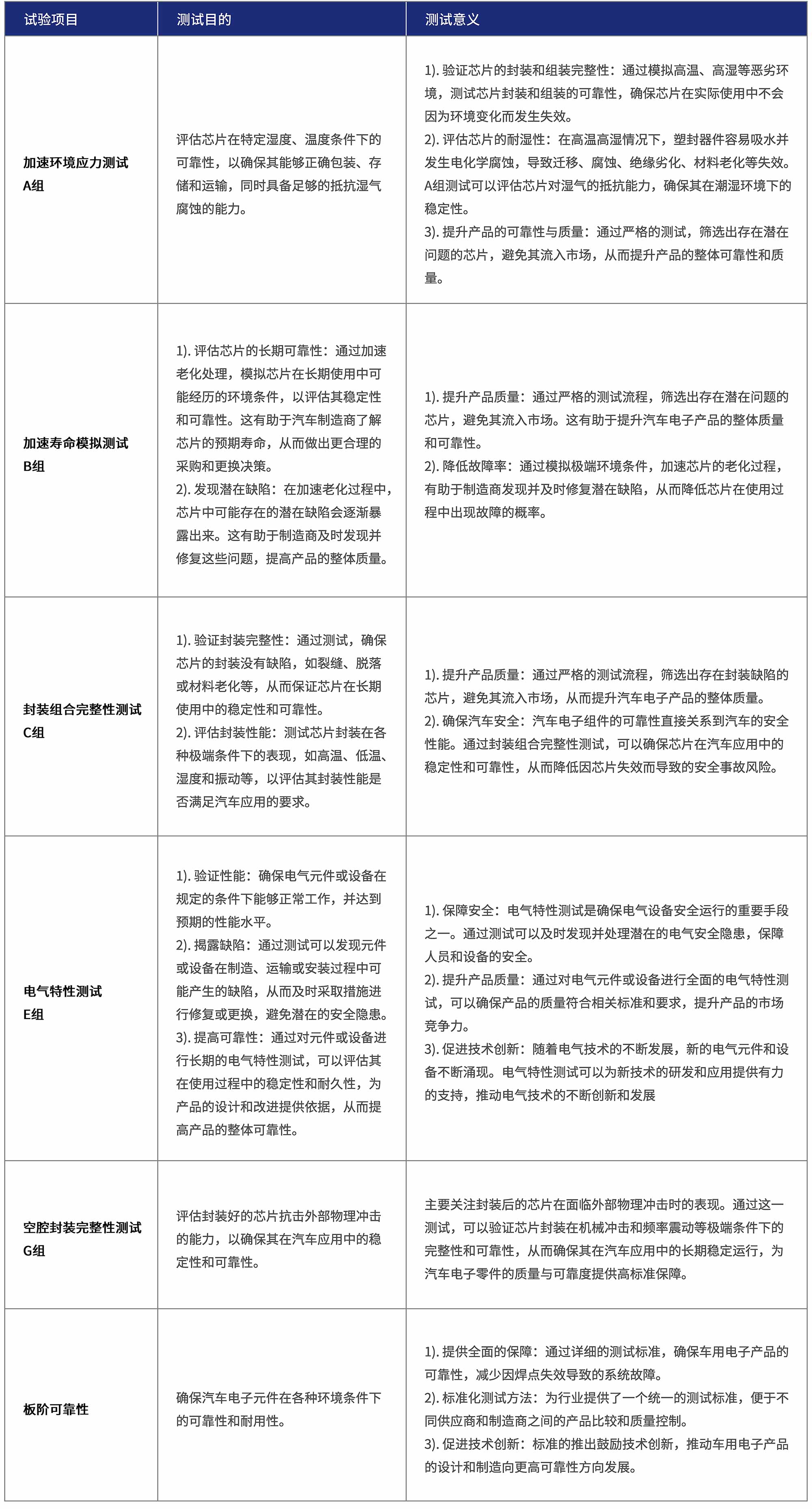
加速环境应力(Group A)测试配备了多规格烤箱和温湿度箱,线性可控的单腔温度循环试验机,不可控的三腔快速温变试验机,液态温度冲击试验机,高加速应力试验机,回流焊试验机,可以满足不同环境下的应力测试。
加速寿命试模拟测试(Group B)按产品分低功耗、中功耗、高功耗等类型,使用专用的寿命测试设备,通过设备、夹具(socket)或特殊装置对芯片进行加热,设备驱动板产生信号激励和电源通过老化板(BIB)与夹具实现芯片工作状态。可提供温度、电压、电流、信号输出等监控方法,确保芯片试验中正确进行。通过加速寿命测试,试验中施加热应力和电应力来加速产品的老化过程,从而在有效(较短)的时间内评估其长期寿命和性能。
封装组合完整性测试(Group C)配备芯片推拉力测试机,锡球等推力试验,焊线拉力和剪切测试,可焊性试验以及配备了封装尺寸量测以及平整度的3D轮廓测试仪,能够满足所有车规要求的封装完整性试验。
电气特性测试(Group E)配备超快ESD和闩锁测试系统,提供按照当今的人体模型 (HBM) 和机器模型 (MM) ESD 标准对高销计数设备进行测试的高级功能。充电设备模型 (CDM) 测试仪,用于测试 ESD 的潜在破坏性作用,以便在全规模生产之前识别和硬化敏感结构,以及用于EMC辐射发射和辐射抗扰度测试的测试仪器。
空腔封装完整性(Group G)和板级可靠性测试(BLR)配备可控的单腔温度循环试验机、高精度的万能试验机、高/轻量级冲击试验系统、离心加速度机,浴槽式可焊性试验机贴片产线等设备,可提供弯曲、冲击、恒加速度等力学环境试验以及高低温循环和焊点润湿环境、焊接上板,同时配备多通道信号采集系统,能满足多通道加速度、应变应力等信号采集需求,具备计算仿真分析能力,能协助委托方进行数据分析、故障整改等工作。
加速环境应力测试、加速寿命模拟测试、封装组装完整性测试、晶圆制造可靠性测试、电气特性确认测试、瑕疵筛选监控测试、空腔器件完整性测试、多芯片模组专项测试等验证项目。
